天主教聖伯多祿幼稚園
St. Peter's Catholic Kindergarten
主頁
學校簡介
學校資料
天主教教育核心價值
辦學宗旨
我們的團隊
學校環境
校訊
校曆表
學校費用
為非華語家庭提供的支援
校長的話
最新消息
活動花絮
校園生活
戶外學習
中華文化活動
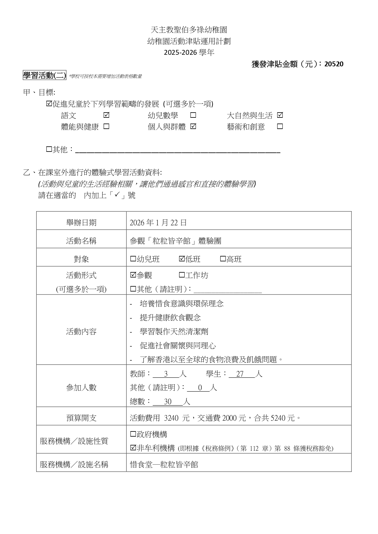
幼稚園活動津貼-體驗式學習活動天地
宗教培育
常用經文
基督小幼苗 二十周年慶典 祈禱禮場刊
基督小幼苗
宗教聚會
宗教活動
福至心靈
香港仔聖伯多祿堂
家長園地
低班溫習簿
家長教師會會章
家長活動
家長加油站
高班溫習簿
學校發展及報告
學校報告
校務計劃
質素評核報告
幼小銜接
小學聯繫
小一派位
招生資訊
報名及收生程序
收費
聯絡我們
ENG
跳到內容
活動花絮
幼稚園活動津貼-體驗式學習活動天地
<返回
2025-2026學年 幼稚園K1活動津貼運用計劃
<返回